Cardiologist shares 5 easy things people need to do in their 20s, 30s to...
Serious conditions like heart attacks were initially thought to affect older adults who had crossed middle age. But lately, heart attack scares are showing up...
Citrus compound linked to better heart health; skipping breakfast, eating late dinners tied to...
Morning Medical Update © Krakenimages.com - stock.adobe.comPeeling back the benefits: Citrus compound linked to better heart healthA new meta-analysis finds that hesperidin — a flavonoid abundant in...
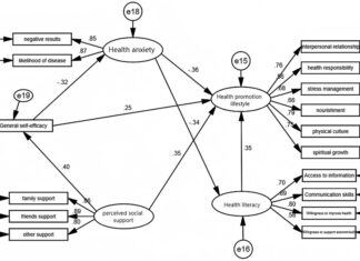
Frontiers | Pathways of influence on health-promoting lifestyles in older adults with coronary heart...
BackgroundThe global demographic shift toward aging populations has precipitated a significant rise in coronary heart disease (CHD) prevalence among older ad...
Source link
Beet juice can help older adults reduce blood pressure in just two weeks: Study
Beet juice and other nitrate-rich vegetables can support older adults in reducing blood pressure naturally, says a new study by University of Exeter researchers.For years, nutrition...
Blood pressure of older adults could be lowered by beetroot juice, study suggests
NEWYou can now listen to Fox News articles!
Beetroot juice, which is rich in nitrates, has been linked to changing the community of bacteria living...
Had COVID? You’re More Likely to Have a Heart Attack, Even if You’re Young
Heart attacks are often synonymous with older adults, and for good reason: In general, people 45 and older are more likely to have a heart attack than...
benefits or risks? Study raises questions about heart health
Intermittent fasting has become the diet trend of the decade. It promises to hack biology without the drudgery of counting calories or cutting carbs: simply change when...
A Dumbbell Workout for Older Adults: 5 Exercise to Try
4 Dumbbell Exercise Tips for Older AdultsIf you’re ready to incorporate dumbbell exercises into your fitness routine, here are some more tips to keep in mind.1. Do...
Serious warning you need to know about taking aspirin if you are 60+
New warning about risks of taking this drug every day if you are healthy and over 60
Source link
Healthy living tips for older adults
Practicing certain daily habits may help improve quality of life for older adults. Check out these tips for healthy living.
Source link





































